Aula 3 -
- Bernardo Leitão

- 12 de mar. de 2019
- 1 min de leitura
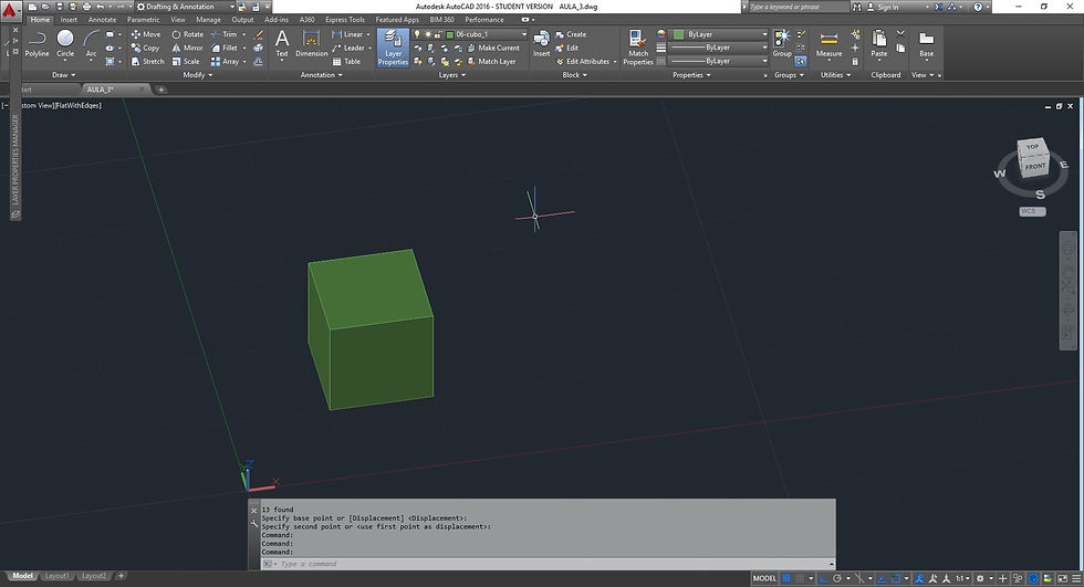
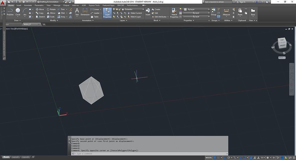
.Conceitos de coordenadas relativas, absolutas e polares. Utilizando o @ para as coordenadas relativas, enquanto que as absolutas basta dar os valores do ponto. .Iniciámos a construções dos sólidos platónicos. O processo utilizado para chegar as soluções finais foi através da construção das suas
faces no plano xy e rebatendo as mesmas (com o comando 3D rotate) de forma a fechar e concluir os poliedros.
Cubo

Tetraedro

Octaedro





Comentários